
如果你这两年一直盯着汽车行业,会有一种错觉:
要么是“卷到飞起”的价格战,要么是“讲到起飞”的智能化故事。
但2025年有个选手有点不合群——它不靠豪言壮语刷存在感,反而像个理工男:话不多、账算得清、手也够快。
它就是零跑。
两年前,很多人觉得它活不过那轮寒冬。但在2025年,它不仅没死,还悄悄摸到了新势力销量榜的前三,毛利转正,现金流充沛。在比亚迪和华为系两大“神仙”打架的缝隙里,它硬是活成了一个舒服的“第三极”。
今天这篇不打鸡血,只拆一件事:零跑凭什么在一片红海里,跑出黑马曲线?我们从创始人基因、价值逻辑、成本黑箱、增长模型这四个维度,做一次彻底的解剖。

看不懂零跑,是因为你把它当成了“车企”。
但从根源上讲,零跑是一家“伪装成车企”的电子IT公司。
1.创始人的“非典型”背景

创始人朱江明,不是汽车科班出身,他是安防巨头大华股份(Dahua Technology)的创始人之一,标准的CTO技术宅。
大华是干嘛的?全球安防监控前二,专门搞摄像头、AI算法、芯片集成的。
2. 基因决定命运

当年朱江明造车时说过一句话:“刚开始我都不知道造车还需要准入资质。”
这听起来像笑话,但这恰恰是零跑能赢的关键:无知者无畏,因为不懂“汽车规矩”,所以不受“汽车行规”束缚。
在传统车企眼里,车是“机械产品+电子配件”;
在朱江明这个安防大佬眼里,车就是“带着四个轮子的智能电子设备”。
这种“IT思维”对“机械思维”的降维打击,注定了零跑从一开始就不会按常理出牌。
简单按阶段看零跑:
起步期:不急着喊口号,先把电动化、电子电气、三电、整车平台这些“地基”搭好。
扩张期:产品开始密集上量,打法偏“规模换成本”,同时强化自研比例。
加速期:你会看到它越来越像一家“把造车当制造业来做”的公司:效率、成本、交付节奏,逐渐跑成体系。
一句话概括:
零跑的核心优势,不是突然灵感爆发,而是持续把工程与成本做成了组织能力。


很多人把新能源车的赛道想成两条路:
要么像传统大厂:体系强、链条长、动作慢但稳。
要么像新势力:体验强、发布会强、情绪价值强(以及亏损也强)。
零跑的选择更像第三条路:在“价格战红海”里,开一条“成本效率蓝海”。
它不靠“把车卖贵”赢,而是靠“把成本压低、利润留住、规模跑起来”赢。
第一步:价值主张:填补“真空地带”

零跑的成功,首先是产品定义的成功。它精准地击中了一个被巨头们忽视的“价值真空区”
客户洞察 (Customer Profile):
零跑瞄准的是一群既要又要”的务实中产。他们眼馋理想的“彩电冰箱”,眼馋蔚来的“科技感”,但钱包只能支撑15万的预算。
痛点 (Pains):
15万买合资车?那是毛坯房,太寒酸。
15万买传统电车?那是网约车,没面子。
零跑的靶心 (The Bullseye): “科技平权” (Tech Equity)
它的价值主张非常粗暴直接:用1/2的价格,给你80%甚至90%的理想/蔚来体验。
比如零跑C16(2024-2025年的爆款),它定位是“MPSUV”(MPV+SUV),直接切入6座家庭车市场。顶配不到20万,却给了你800V高压快充、激光雷达、后排吸顶屏。
这击穿了用户的心理防线:“这价格,还要什么自行车?”

价值主张的客户洞察明确了客户是哪一类人以及最核心的痛点是什么。
第二步:竞争错位,蓝海战略

比它便宜的没它配置高(比如传统燃油车)。
比它配置高的比它贵得多(比如蔚来、理想)。
它把自己活成了汽车界的“优衣库”或“小米”——极致的品价比(Price-Performance Ratio)。

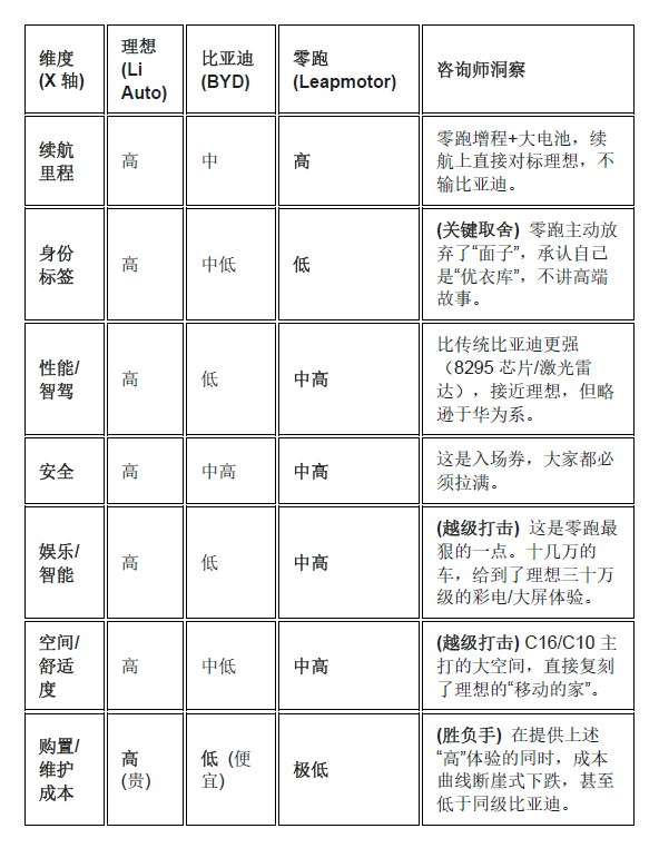
蓝海战略当中把理想和比亚迪作为参照,以做出有差异化的竞争力。
关键纬度落点分析:

这就是零跑做对的事情:它没有试图在每一项上都做到世界第一,而是利用技术自研带来的成本优势,制造了一个巨大的“价值剪刀差”——用比亚迪的价格,卖理想的产品。
对于大厂来说,这很难受:
跟进降价?那是亏本。
不跟进?用户觉得你配置低。
这就形成了零跑独特的护城河。

讲零跑,绕不开四个字:成本结构。
但别把它理解成“抠门”。抠门是牺牲体验,成本结构是——把钱花在刀刃上,把刀刃磨得更锋利。
零跑的成本领先,不是靠财务部砍预算,而是靠技术部改结构。这是“全域自研”带来的结构性降本。
1.成本压缩的核心:平台化 + 标准化 + 规模效应

造车成本里最怕的不是“贵”,而是“复杂”。复杂意味着:
•供应链更碎
•库存更难管
•质量更难稳
•售后更难控
•研发与验证周期更长
零跑的思路偏硬核:尽量用平台化/模块化减少“非必要差异”。
车越像“搭积木”,单位制造成本越容易被压下去。
这也是为什么零跑的车经常会给人一种观感:
“它不追求把每个点都做成炫技,而是追求整体方案的效率最优。”
2. 拒绝“博世税”:把Tier 1的利润自己赚了

传统车企是“组装厂”,核心部件买博世、买大陆、买采埃孚。每一层供应商都要赚15%的利润。
零跑继承了大华的基因——“能自己干的绝不外包”。
从电池包、电驱,到车灯、座椅骨架,甚至智驾芯片,占据整车成本60%-70%的零件,零跑全是自研自造。它把中间商赚的差价,全变成了自己的价格优势。
3. “四叶草”架构:用安防的逻辑造车

这是最核心的降本黑科技。
传统车里有几十个ECU(控制器),线束像盘丝洞。
零跑推出了“四叶草”中央集成架构,用一颗SOC芯片(8295)同时控制座舱、智驾、动力和车身。
洞察:这就像当年智能手机取代了MP3+相机+GPS。当物理结构被简化了,成本自然就断崖式下降。这是大厂哪怕有钱也难以迅速复制的,因为这需要打破内部的部门墙。

【咨询师金句】:
最高级的降本,不是压榨供应商,而是消灭“不必要的零件”。


2025年零跑能跑出来,是因为它构建了一个极具韧性的“商业模式增长三角”。
底座:极致爆品
策略:“全家桶+双动力”。
C系列(C10/C11/C16)覆盖了家庭用车的所有场景,并且每款车都有纯电+增程。这让它既能吃掉一线城市的绿牌红利,又能收割下沉市场的燃油车置换份额。产品矩阵极其务实,没有一款是“花瓶”。
左翼:全球化杠杆
策略:“借船出海”。
零跑没有傻傻地去欧洲从零建店。它通过与Stellantis(斯特兰蒂斯集团,全球最大汽车集团之一,在欧洲排前三)成立合资公司,利用对方在全球的几千个销售网点,直接把车铺到了欧洲和南美。
商业模式创新:这种“轻资产出海”模式,让零跑避开了漫长的投入期,直接进入变现期。
右翼:技术变现
策略:“第二增长曲线”。
零跑不只是卖车,还在卖技术。它把自己的“四叶草架构”和电子电气平台授权给外国车企使用。
意义:这证明了零跑已经从一个“硬件制造商”进化为了“技术服务商”。这带来的不仅是高毛利的现金流,更是资本市场的估值溢价。


写到这里,不管你是做餐饮的、做软件的、还是做传统制造的,请停下来思考。
零跑的成功,本质上是“IT效率”对“传统效率”的一次降维打击。
请对照你的企业,思考以下三个问题:
第一问:你的“大华基因”是什么?
零跑用安防的电子技术改造了汽车。你有没有把你的跨界核心能力(比如做互联网的数据能力,做贸易的供应链能力),嫁接到一个传统的、低效的行业里去?
第二问:你还在交“博世税”吗?
检查你的成本结构,哪一部分是最大的“黑盒成本”?你有没有能力通过垂直整合或技术重构,把这部分中间环节消灭掉?
第三问:你的“增长三角”缺哪一角?
你的生意是不是只有“卖货”这一条腿?能不能像零跑一样,找到一个巨头做“渠道杠杆”(如Stellantis),或者把你的核心能力封装成技术/服务,实现“技术变现”?
2025年,在这个K型分化的时代,零跑给所有非头部企业上了一课:
不用在大佬的规则里卷死,去用你的长板,重新定义规则。
不要做那个抱怨红海太卷的人,去做那个带着“IT思维”拿着“手术刀”重构行业的人。
如果你对如何构建企业的“增长三角”感兴趣,或者想诊断一下你的“价值曲线”是否有差异化。
欢迎关注【BMI兴远咨询】,后台私信“增长”。
我们不灌鸡汤,只送枪支弹药。咱们喝杯茶,聊聊怎么帮你设计一门好生意。



看完想交流互动?
欢迎扫码,添加小助手
加入BMI中国-商业设计交流群
本文源自BMI兴远咨询资深顾问:梁庆祥Kenny
专注于商业模式创新与战略增长,本文原创,资料来自官网、股市、行业研究报告等,未经授权请勿转载。
本文章不作为投资参考建议,请保持为您的健康与财商进行投资。

推荐阅读




关于我们
